综合新闻

当前位置: 首页 -> 综合新闻 -> 正文

四川省职业院校“双师型”护理名师工作室开展2020年集中线上研修活动

信息来源:护理学院 作者:殷显艳 发布日期:2020-07-29 点击数:

7月28日,四川省职业院校“双师型”护理名师工作室成员齐聚QQ直播课堂,开展2020年第一次集中线上研修活动。工作室主持人陈俊和护理学院负责人十分重视这次研修,研修前做了充分的准备。

研修前第一次讨论 :出差中讨论 研修前第二次讨论

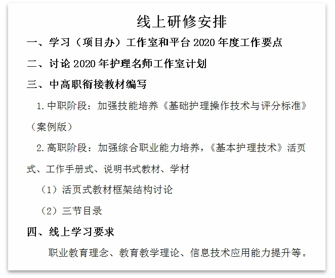
本次研修主要围绕学习四川省教师培训项目办公室《四川省职业院校“双师型”名师工作室和紧缺领域教师技艺技能传承创新平台2020年工作要点》,讨论2020年护理名师工作室计划、中高职衔接教材编写框架等内容进行。

陈俊总结了工作室前期工作,并领学了工作室2020年的工作重点,提出了2020年工作室的研修计划,并将任务进行了分配,明确工作室2020年中心任务为护理中高职衔接教材编写。其中,中职阶段编写教材《基础护理操作指导与评分标准》(案例版)着重加强技能培养;高职阶段编写《基本护理技术》活页式教材和学材,着重加强综合职业能力的培养。

本次研修的重点是中高职衔接活页式教材编写讨论。活页式教材按照“以学生为中心、学习成果为导向、促进学生自主学习”的思路进行开发设计。陈俊以《基本护理技术》活页式教材编写为例,谈了活页式教材编写应遵循《国家职业教育改革实施方案》的要求,将岗位的典型工作任务及工作过程知识作为教材的主体内容,梳理重组教材内容及教材结构。随后,工作室成员讨论了活页式教材编写的人员组成、活页式教材框架结构,目录编排等问题。

最后,陈俊安排工作室成员完成线上职业教育理念、教育教学理论、信息技术应用能力提升等内容的学习。

上一条:“川西残疾儿童康复中心”项目推进会顺利召开

下一条:四川省临床检验质量控制中心专家莅临附属医院督导检查

经开区校区:四川雅安经济开发区学道街659号 

青年路校区:四川省雅安市雨城区和平中路1号  

育才路校区:四川省雅安市雨城区育才路130号

联系方式

地址:雅安经济开发区学道街659号 

邮编:625100         招生热线:0835-2241840

微信公众号

微博

视频号

Copyright © beat·365(中国)在线唯一官网版权所有 雅公网安备5118010003号 蜀ICP备05017911号