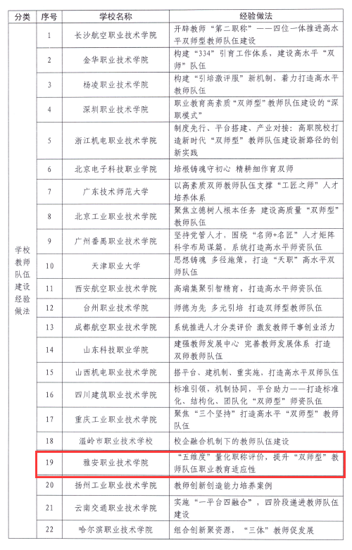
近日,教育部公布了一批质量高有特色的省级、市级、校级职业教育教师队伍建设典型案例,学院《“五维度”量化职称评价,提升“双师型”教师队伍职业教育适应性》入选校级职业教育教师队伍建设经验做法名单。


据悉,教育部开展全国职业院校教师队伍建设典型案例遴选旨在通过总结凝练各地、各职业院校教师队伍建设的好做法、好举措、好经验,打造一批在全国有影响力、具有示范引领作用的职业教育教师队伍建设典型经验和优秀案例,进一步推进职业教育教师队伍管理制度建设及教师素质和教育教学质量提升。本次评选中,全国仅有41所职业院校入选校级职业教育教师队伍建设经验做法名单。
此次入选,是对学院师资队伍建设工作的肯定,更是对学院教育教学改革工作的鞭策和鼓励。在下一阶段工作中,学院将继续坚持职业教育类型定位,聚焦服务专业人才培养和学院高质量发展,持续完善师资队伍建设战略布局,以深入推进“五维发展导向”人才评价改革为有效抓手,不断健全完善教师职业发展体制机制和平台保障,聚力打造更加适配现代职业教育改革需求的高水平“双师型”教师队伍。